Alors voilà, nous avons décidé de faire fabriquer notre carte, puis de faire les soudures CMS nous-même, ca va pas être comme d’habitude, mais Chaff est confiant, il a de la pâte à dent… heu non, de la pâte à souder… Ca devrait le faire 😉
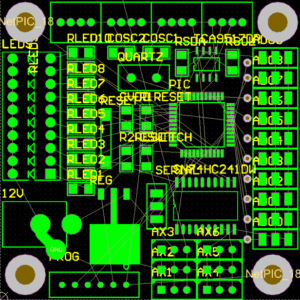
Et donc voici notre carte

En conclusion, on aura essayé, mais c’est pas donné de faire fabriquer sa propre carte, en plus on doit rajouter le coût des composants pour faire quelques cartes !
A suivre…